Skip to content Skip to sidebar Skip to footer

Uber System Design Interview Questions

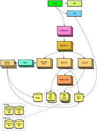
System Design Of Uber App Uber System Architecture Geeksforgeeks

System Design Of Uber App Uber System Architecture Geeksforgeeks

Uber system design interview questions. Uber Interview Questions. Determining how much of the service you will design is critical. Basic System Design and Algorithm.

Uber is a widely used ride-sharing service that has a high-level system design. System Design Netflix A Complete Architecture. Uber Lyft ride sharing services - Interview question - YouTube.

Distributed Cache System Design - Part I System Design Interview Question. Design Twitter A System Design Interview Question. We pay particular attention to System Design questions at Interview Kickstart as questions like How do you design a solution for Twitter or How do you design a streaming service for Netflix etc are not things that people normally apply themselves to.

25 Uber Product Design interview questions and 25 interview reviews. Designing Uber or Grab or Lyft is a common question you can encounter in the system design round in interviews. We have exciting system design problems from your favourite apps like Netflix Twitter Instagram and Uber with interview.

If you wonder how the apps websites with such large user base which you use daily are actually designed or you simply want to crack that system design round of your dream job we have got you covered. Capacity Estimation and Constraints. Part 2 System Design Interview Questions Advanced Let us now have a look at the advanced System Design Interview Questions.

In this post youll learn how to. Structures will be different if you are only considering the customer side of things or if you are only considering the drivers perspective. Requirements and Goals of the System.

6 Design DropboxGoogle DriveGoogle Photos. Top 10 System Design Interview Questions and Answers.

Uber System Design Uber S Technology May Look Simple But By Narendra L Medium

Uber System Design Uber S Technology May Look Simple But By Narendra L Medium

Grokking The Uber System Design Interview Commonly Asked System Design Interview Question Youtube

Grokking The Uber System Design Interview Commonly Asked System Design Interview Question Youtube

System Design Interview Mini Uber By Eileen Pangu Medium

System Design Interview Mini Uber By Eileen Pangu Medium

System Design Of Uber App Uber System Architecture Geeksforgeeks

System Design Of Uber App Uber System Architecture Geeksforgeeks

Uber System Design Ola System Design Uber Architecture Amazon Interview Question Youtube

Uber System Design Ola System Design Uber Architecture Amazon Interview Question Youtube

System Design Interview Uber Or A Similar App Grab Lyft Or Ola Design By Systemdesign Tech Wrench Medium

System Design Interview Uber Or A Similar App Grab Lyft Or Ola Design By Systemdesign Tech Wrench Medium

System Design Uber Lets Code

System Design Uber Lets Code

Designing Uber Tianpan Co

Designing Uber Tianpan Co

Approach For System Design Interviews Uber Lyft Design Interview

Approach For System Design Interviews Uber Lyft Design Interview

Codekarle Uber System Design Ola Lyft Go Jek System Design

Codekarle Uber System Design Ola Lyft Go Jek System Design

Design Uber Backend System Design

Design Uber Backend System Design

25 Software Design Interview Questions To Crack Any Programming And Technical Interviews By Javinpaul Javarevisited Medium

25 Software Design Interview Questions To Crack Any Programming And Technical Interviews By Javinpaul Javarevisited Medium

Github Barisozmen System Design Resources

Github Barisozmen System Design Resources

Approach For System Design Interviews Uber Lyft Design Interview

Approach For System Design Interviews Uber Lyft Design Interview

Design Ride Hailing Platform Uber Tech Takshila

Design Ride Hailing Platform Uber Tech Takshila

System Design Interview An Insider S Guide Second Edition Amazon Com Br

System Design Interview An Insider S Guide Second Edition Amazon Com Br

System Design Of Uber App Uber System Architecture Geeksforgeeks

System Design Of Uber App Uber System Architecture Geeksforgeeks

Algodaily A Systems Design Interview Primer For New Engineers Introduction

Algodaily A Systems Design Interview Primer For New Engineers Introduction

Best Handpicked Resources To Learn Software Architecture Distributed Systems System Design Scaleyourapp Com

Best Handpicked Resources To Learn Software Architecture Distributed Systems System Design Scaleyourapp Com

Design Ride Hailing Platform Uber Tech Takshila

Design Ride Hailing Platform Uber Tech Takshila

System Design Interview Question Detailed Login Instructions Loginnote

System Design Interview Question Detailed Login Instructions Loginnote

Github Barisozmen System Design Resources

Github Barisozmen System Design Resources

Uber System Design Design Ride Hailing Application System Design Interview Youtube

Uber System Design Design Ride Hailing Application System Design Interview Youtube

3

3

Design The Uber Backend System Design Walkthrough

Design The Uber Backend System Design Walkthrough

Design Twitter A System Design Interview Question Geeksforgeeks

Design Twitter A System Design Interview Question Geeksforgeeks

System Design Primer Zh Tw Readme En Md At Master Kevingo System Design Primer Zh Tw Github

System Design Primer Zh Tw Readme En Md At Master Kevingo System Design Primer Zh Tw Github

Master System Design For Your Interviews Or Your Web Startup Dev Community

Master System Design For Your Interviews Or Your Web Startup Dev Community

Video Lyft Intersection Of Two Arrays Leetcode Mundo Uber

Video Lyft Intersection Of Two Arrays Leetcode Mundo Uber

Design Ride Hailing Platform Uber Tech Takshila

Design Ride Hailing Platform Uber Tech Takshila

System Design Primer

System Design Primer

Design Dropbox A System Design Interview Question Geeksforgeeks

Design Dropbox A System Design Interview Question Geeksforgeeks

Uber System Design Ola System Design System Design Interview Question Grab Lyft Youtube

Uber System Design Ola System Design System Design Interview Question Grab Lyft Youtube

Java67 Top 20 System And Software Design Interview Questions For Java Programmers

Java67 Top 20 System And Software Design Interview Questions For Java Programmers

Java67 Top 20 System And Software Design Interview Questions For Java Programmers

Java67 Top 20 System And Software Design Interview Questions For Java Programmers

Top 25 System Design Interview Questions And Answers 2021

Top 25 System Design Interview Questions And Answers 2021

Systemsexpert Vs Grokking The System Design Interview Showdown

Systemsexpert Vs Grokking The System Design Interview Showdown

Top 10 System Design Interview Questions For Software Engineers

Top 10 System Design Interview Questions For Software Engineers

System Design Interviews 101 Tips To Crack The System Design By Animesh Gaitonde Ux Collective

System Design Interviews 101 Tips To Crack The System Design By Animesh Gaitonde Ux Collective

The Architecture Interview Susan Fowler

The Architecture Interview Susan Fowler

Approach For System Design Interviews Uber Lyft Design Interview

Approach For System Design Interviews Uber Lyft Design Interview

Is Grokking The System Design Interview Worth It

Is Grokking The System Design Interview Worth It

System Design Uber Lyft Ride Sharing Services Interview Question Youtube

System Design Uber Lyft Ride Sharing Services Interview Question Youtube

10 Tips For Using Diagrams To Ace The System Design Interview Hacker Noon

10 Tips For Using Diagrams To Ace The System Design Interview Hacker Noon

Grokking The Uber System Design Interview R Learnprogramming

Grokking The Uber System Design Interview R Learnprogramming

20 Software Design Problems From Coding Interviews Dev Community

20 Software Design Problems From Coding Interviews Dev Community

Uber System Design Ola Lyft Grabcar System Design System Design Interview Question Interviewdot Youtube

Uber System Design Ola Lyft Grabcar System Design System Design Interview Question Interviewdot Youtube

System Design Interview An Insider S Guide Second Edition Amazon Com Br

System Design Interview An Insider S Guide Second Edition Amazon Com Br

3

3

If you wonder how the apps websites with such large user base which you use daily are actually designed or you simply want to crack that system design round of your dream job we have got you covered.

What are we trying to accomplish. Data Structure Interview Questions. Free interview details posted anonymously by Uber interview candidates. Determining how much of the service you will design is critical. What are we trying to accomplish. System Design URL Shortening Service. System Design Netflix A Complete Architecture. Uber System Design Design Ride-Hailing Application System Design Interview - YouTube. Design Dropbox A System Design Interview Question.


System Design Interview Questions. We want to share my interview experience with you people I didnt remember all question and not written in proper order whatever questions are striking into my mind I wrote in that order. This is a solution for System Design Interview Question where you need to design a Cab booking System like Uber Ola Grab Lyft etcSummary of this video. Design Twitter A System Design Interview Question. The first question Id ask is. A certified driver nearby will come to the users location and drive them to their requested destination. System Design URL Shortening Service.

Post a Comment for "Uber System Design Interview Questions"